Developer Guide
- Table of Contents
Acknowledgements
- {list here sources of all reused/adapted ideas, code, documentation, and third-party libraries – include links to the original source as well}
Setting up, getting started
Refer to the guide Setting up and getting started.
Design
.puml files used to create diagrams are in this document docs/diagrams folder. Refer to the
PlantUML Tutorial at se-edu/guides to learn how to create
and edit diagrams.
Architecture

The Architecture Diagram given above explains the high-level design of the App.
Given below is a quick overview of main components and how they interact with each other.
Main components of the architecture
Main (consisting of classes
Main and
MainApp) is in
charge of the app launch and shut down.
- At app launch, it initializes the other components in the correct sequence, and connects them up with each other.
- At shut down, it shuts down the other components and invokes cleanup methods where necessary.
The bulk of the app’s work is done by the following four components:
-
UI: The UI of the App. -
Logic: The command executor. -
Model: Holds the data of the App in memory. -
Storage: Reads data from, and writes data to, the hard disk.
Commons represents a collection of classes used by multiple other components.
How the architecture components interact with each other
The Sequence Diagram below shows how the components interact with each other for the scenario where the user issues
the command delete 1.

Each of the four main components (also shown in the diagram above),
- defines its API in an
interfacewith the same name as the Component. - implements its functionality using a concrete
{Component Name}Managerclass (which follows the corresponding APIinterfacementioned in the previous point.
For example, the Logic component defines its API in the Logic.java interface and implements its functionality using
the LogicManager.java class which follows the Logic interface. Other components interact with a given component
through its interface rather than the concrete class (reason: to prevent outside component’s being coupled to the
implementation of a component), as illustrated in the (partial) class diagram below.

The sections below give more details of each component.
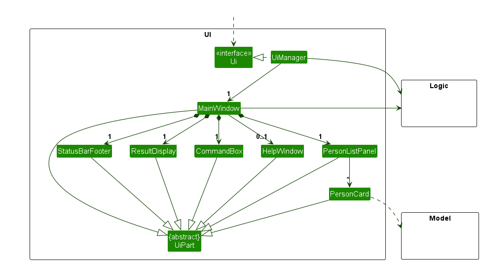
UI component
The API of this component is specified in
Ui.java

The UI consists of a MainWindow that is made up of parts e.g.CommandBox, ResultDisplay, PersonListPanel,
StatusBarFooter etc. All these, including the MainWindow, inherit from the abstract UiPart class which captures
the commonalities between classes that represent parts of the visible GUI.
The UI component uses the JavaFx UI framework. The layout of these UI parts are defined in matching .fxml files that
are in the src/main/resources/view folder. For example, the layout of the
MainWindow
is specified in
MainWindow.fxml
The UI component,
- executes user commands using the
Logiccomponent. - listens for changes to
Modeldata so that the UI can be updated with the modified data. - keeps a reference to the
Logiccomponent, because theUIrelies on theLogicto execute commands. - depends on some classes in the
Modelcomponent, as it displaysPersonobject residing in theModel.
Logic component
API :
Logic.java
Here’s a (partial) class diagram of the Logic component:

The sequence diagrams below illustrate the interactions within the Logic component for representative commands.
execute("delete 1"):

DeleteCommandParser should end at the destroy marker (X) but due to a limitation of PlantUML, the lifeline continues till the end of diagram.
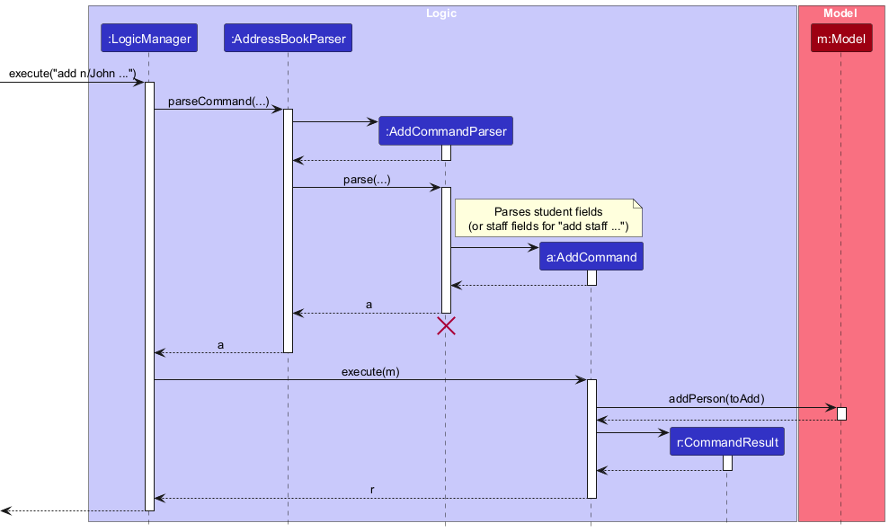
execute("add n/John ..."):

AddCommandParser should end at the destroy marker (X) but due to a limitation of PlantUML, the lifeline continues till the end of diagram.
execute("list"):

How the Logic component works:
- When
Logicis called upon to execute a command, it is passed to anAddressBookParserobject which in turn creates a parser that matches the command (e.g.,DeleteCommandParser) and uses it to parse the command. - This results in a
Commandobject (more precisely, an object of one of its subclasses e.g.,DeleteCommand) which is executed by theLogicManager. - The command can communicate with the
Modelwhen it is executed (e.g. to delete a person).
Note that although this is shown as a single step in the diagram above (for simplicity), in the code it can take several interactions (between the command object and theModel) to achieve. - The result of the command execution is encapsulated as a
CommandResultobject which is returned back fromLogic.
Here are the other classes in Logic (omitted from the class diagram above) that are used for parsing a user command:

How the parsing works:
- When called upon to parse a user command, the
AddressBookParserclass creates anXYZCommandParser(XYZis a placeholder for the specific command name e.g.,AddCommandParser) which uses the other classes shown above to parse the user command and create aXYZCommandobject (e.g.,AddCommand) which theAddressBookParserreturns back as aCommandobject. For example,AddCommandParserhandles bothadd(student) andadd staff(teaching staff) by inspecting the preamble; list filtering is handled byListCommand,StaffListCommand, andStudentListCommand. - All
XYZCommandParserclasses (e.g.,AddCommandParser,DeleteCommandParser, …) inherit from theParserinterface so that they can be treated similarly where possible e.g, during testing.
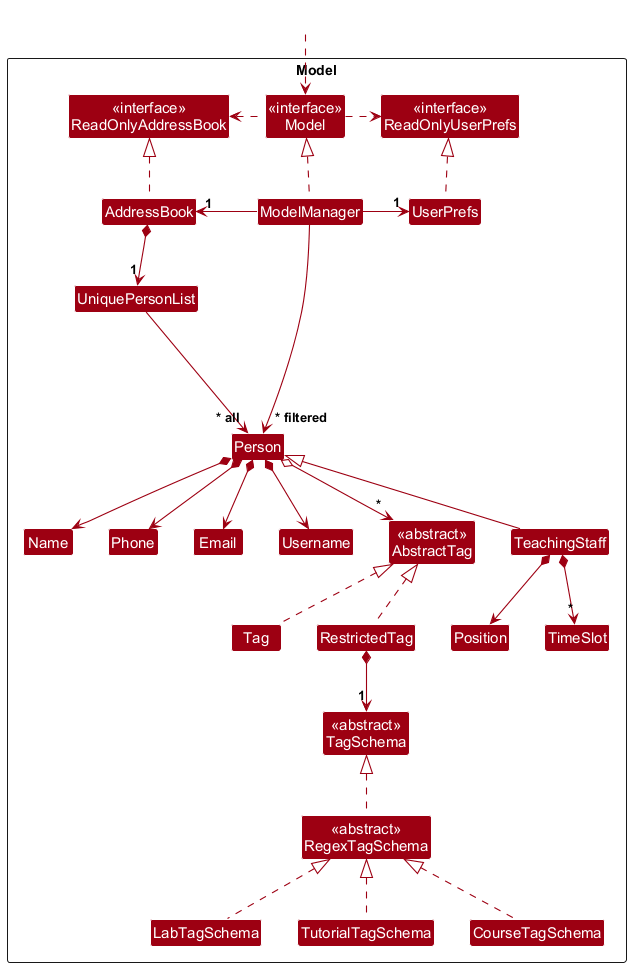
Model component
API :
Model.java

The Model component,
- stores the address book data i.e., all
Personobjects (which are contained in aUniquePersonListobject). A person may be a student (basePerson) or teaching staff (TeachingStaff, which extendsPersonand adds aPositionfield; allowed values are “Teaching Assistant” and “Professors”). - stores the currently ‘selected’
Personobjects (e.g., results of a search query or list filter) as a separate filtered list which is exposed to outsiders as an unmodifiableObservableList<Person>that can be ‘observed’ e.g. the UI can be bound to this list so that the UI automatically updates when the data in the list change. Commands such aslist,staffslist, andstudentslistupdate this filter to show all persons, only teaching staff, or only students respectively. - stores a
UserPrefobject that represents the user’s preferences. This is exposed to the outside as aReadOnlyUserPrefobjects. - does not depend on any of the other three components (as the
Modelrepresents data entities of the domain, they should make sense on their own without depending on other components)
Tag list in the AddressBook, which Person references. This allows AddressBook to only require one Tag object per unique tag, instead of each Person needing their own Tag objects.
Storage component
API :
Storage.java

The Storage component,
- can save both address book data and user preference data in JSON format, and read them back into corresponding objects.
- inherits from both
AddressBookStorageandUserPrefStorage, which means it can be treated as either one (if only the functionality of only one is needed). - depends on some classes in the
Modelcomponent (because theStoragecomponent’s job is to save/retrieve objects that belong to theModel)
Common classes
Classes used by multiple components are in the seedu.address.commons package.
Implementation
This section describes some noteworthy details on how certain features are implemented.
Person and TeachingStaff
The address book holds a single list of Person objects. Two types of persons are supported:
-
Students — base
Personinstances, added withadd n/NAME p/... e/... u/.... -
Teaching staff —
TeachingStaffinstances (extendPerson) with an additionalPositionfield. Added withadd staff n/NAME p/... e/... u/... [pos/POSITION]where name, phone, email, username are mandatory andpos/POSITIONis optional.Positionis restricted to “Teaching Assistant” or “Professors”.
Phone numbers are validated as Singapore numbers ([3689]\\d{7}): exactly 8 digits, starting with 3, 6, 8, or 9.
The UI and commands treat both types uniformly as Person where possible (e.g. find, delete by index). The filtered
list in the model can show all persons (list), only teaching staff (staffslist), or only students (studentslist)
by setting a predicate on the underlying list. edit supports an optional pos/POSITION field that applies only to
teaching staff.
Tagging System
AbstractTags are optionally allowed to be added to any Person/TeachingStaff. These are further divided into two groups: Tag and RestrictedTag. (See Model Component)
Either variant of tag can constructed using TagFactory.create(tag). Which one created depends on the format of the tag provided. The following rule is utilised: a RestrictedTag will use : as a delimiter (e.g. tut:A10). Otherwise, it is treated as Tag.
Tag Validation Flow
- Tag: A simple Regex is used to determine if it is valid (alphanumeric only)
- RestrictedTag (
prefix:value)- A schema of the registered
prefixis selected (SeeTagFactory.getAssociatedSchema()) - A
RestrictedTagis constructed with the corresponding schema -
RestrictedTag’s constructor will passvalueinto the schema to check against its own specified validation method - Should validation fail, an error is thrown
- A schema of the registered
Tutor Availability Scheduling
Overview
Teaching staff members can specify when they are available to teach using the tutorslot command. This feature adds a
Set<TimeSlot> field to the TeachingStaff model, where each TimeSlot represents a day-of-week and time range (e.g.,
Monday 10:00–12:00).
Implementation
The feature is implemented across the following components:
Model:
-
TimeSlot— An immutable value object containing aDayOfWeek, aLocalTimestart, and aLocalTimeend. Supports parsing from string formatDAY-START-END(e.g.,mon-10-12). ImplementsComparable<TimeSlot>for sorted display. Crossing-midnight slots are intentionally not supported in this format. -
TeachingStaff— Extended with aSet<TimeSlot> availabilityfield. A new constructor accepts availability alongside existing fields. ThegetAvailability()method returns an unmodifiable set.
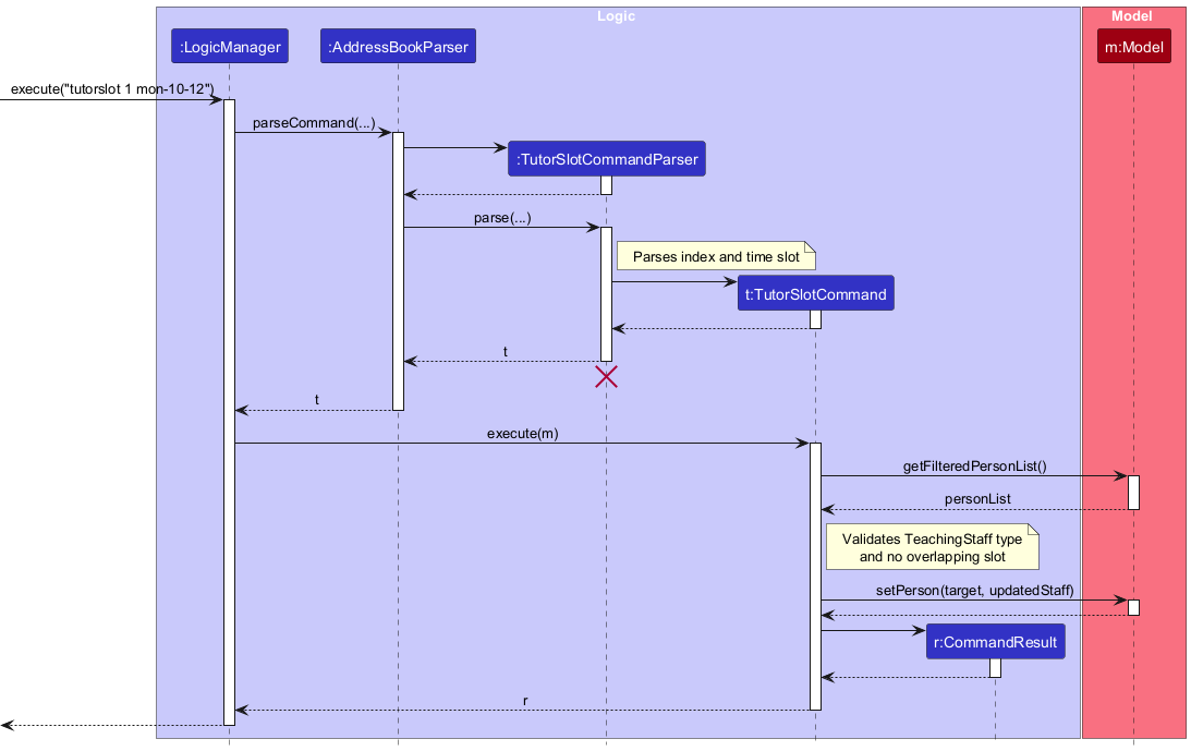
Logic:
-
TutorSlotCommand— Takes anIndexand aTimeSlot. On execution, it:- Retrieves the person at the given index from the filtered list.
- Validates that the person is a
TeachingStaffinstance. - Checks for overlapping time slots on the same day (exact duplicates are a subset of overlap).
- Constructs a new
TeachingStaffwith the slot added (preserving immutability). - Replaces the old person in the model via
Model#setPerson().
-
TutorSlotCommandParser— ParsesINDEX SLOTfrom user input, delegating toParserUtil#parseTimeSlot()for validation.
Storage:
-
JsonAdaptedTimeSlot— Serialises aTimeSlotas its string representation (e.g.,"mon-10-12") using@JsonValue. -
JsonAdaptedPerson— Extended with aList<JsonAdaptedTimeSlot> availabilityfield, serialised only for staff-type persons.
The following activity diagram summarises the decision flow when tutorslot is executed:

The following sequence diagram shows how the tutorslot 1 mon-10-12 command flows through the Logic component:

TutorSlotCommandParser should end at the destroy marker (X) but due to a limitation of PlantUML, the lifeline continues till the end of the diagram.
The object diagram below shows an example state of a TeachingStaff object after two tutorslot commands have been
executed:

Viewing Availability: tutordashboard
The TutorDashboardCommand is a read-only command that produces a formatted availability summary for all teaching
staff.
Key design decisions:
-
Reads from the full address book (
model.getAddressBook().getPersonList()), not the filtered list. This ensures the dashboard is always complete even when the user has filtered to show only students. -
Sorted display — slots for each staff member are inserted into a
TreeSet, which usesTimeSlot’s natural ordering (day-of-week first, then start time) via itsComparableimplementation. -
No model mutation — the command produces only a
CommandResult; it does not modify any data. -
No parser needed — the command takes no arguments and is returned directly by
AddressBookParser. Extra trailing arguments are currently ignored for no-argument commands (e.g.,tutordashboard foo).
The following sequence diagram shows how the tutordashboard command is executed:

Design Considerations
Aspect: Where to store availability
-
Alternative 1 (current choice): Store
Set<TimeSlot>directly inTeachingStaff.- Pros: Simple, self-contained. Each staff member owns their availability data.
- Cons: Adding a slot requires constructing a new
TeachingStaff(immutability constraint).
-
Alternative 2: Store availability in a separate
AvailabilityManagerin the model.- Pros: Decouples availability from the person model; easier to query across all staff.
- Cons: Adds complexity; requires cross-referencing persons by identity.
Export Contacts Feature
Overview
The export command allows users to export all contacts in the address book to a CSV file. This feature enables users
to back up their data or share contacts with others in a common CSV format.
Implementation
The feature is implemented across the following components:
Logic:
-
ExportCommand— Takes a file path as a parameter. On execution, it:- Calls
CsvExporter#exportContacts(Model, filePath)to export all contacts to the specified file. - Returns a
CommandResultwith a success message containing the file path. - Throws
CommandExceptionif anIOExceptionoccurs during the export process.
- Calls
-
ExportCommandParser— Parses user input with optional file path prefixf/. If no file path is provided, uses the default location (./export.csv).
Storage:
-
CsvExporter— Utility class responsible for:- Converting each
Personto CSV format usingconvertToCSV(Person). - Writing all contacts to the specified CSV file.
- Handling both students and teaching staff, including tags and time slots for staff.
- Converting each
Command Format:
-
export— Exports to./export.csv(default location). -
export f/FILE_PATH— Exports to the specified file path.
Design Considerations
Aspect: Where to place export logic
-
Alternative 1 (current choice): Place export logic in
CsvExporterutility class in the storage component.- Pros: Separates export logic from command logic; reusable; easy to add other export formats.
- Cons: Storage component has some export responsibilities.
-
Alternative 2: Place all export logic in
ExportCommand.- Pros: Command-specific logic is contained in the command.
- Cons: Harder to test independently; less reusable.
Import Contacts Feature
Overview
The import command allows users to import contacts in the address book from a CSV file.
This allows users to a way restore accidentally deleted contacts and to add multiple contacts quickly.
Implementation
The feature is implemented across the following components:
Logic:
-
ImportCommand— Takes a file path as a parameter. On execution, it:- Calls
CsvImporter#importContacts(Model, filePath)to import all contacts that currently do not exist. - Returns a
CommandResultwith a success message containing the file path. - Throws
CommandExceptionif anIOExceptionoccurs during the import process or when the csv file is corrupted, i.e, has invalid format, resulting in aDeserialisePersonException.
- Calls
-
ImportCommandParser— Parses user input with compulsory file path prefixf/.
Storage:
- `CsvImporter — Utility class responsible for:
- Reading from the csv file containing all the contacts.
- Converting each CSV formatted string (representing a person) into a
PersonviaCsvImporter#deserialisePerson(personStrRep)
Command Format:
-
import f/FILE_PATH— Imports contacts from the specified file path.
Design Considerations
Aspect: Where to place export logic
-
Alternative 1 (current choice): Place import logic in
CsvImporterutility class in the storage component.- Pros: Able to test the logic for deserialisation and import easily and separately from the command execution.
- Cons: Storage component contains deserialisation logic which is outside the scope of responsbilities of the storage component.
-
Alternative 2: Place all import logic in
ImportCommand.- Pros: The logic is contained within a single class, making it easy to read and understand.
- Cons: Difficult to test deserialisation logic separately.
Double Confirmation
Overview
Certain commands that are destructive or irreversible — currently delete and clear — require the user to explicitly confirm before they are executed. These commands implement the CriticalCommand marker interface, which causes AddressBookParser to intercept them and wrap them in a RequireConfirmationCommand instead of executing them directly.
Implementation
The feature introduces the following classes:
-
CriticalCommand— Marker interface. Any command implementing it will be intercepted byAddressBookParserand require confirmation before execution. -
RequireConfirmationCommand— Wraps aCriticalCommand. On execution, it stores the wrapped command as a pending command inModeland returns aCommandResultwithpending=true, prompting the user to confirm. -
AnswerConfirmationCommand— Handles the user’sYorNresponse. OnY, it retrieves and executes the pending command fromModel. OnN, it returns a cancellation message. -
CommandResult#isPending()— Flag that tellsLogicManagernot to clear the pending command fromModelwhentrue. -
Model#pendingCommand— Field inModelManagerthat holds the deferred command between the two interactions.
The following sequence diagram shows how a critical command (e.g. delete 1) is intercepted and a confirmation prompt is issued:

The following sequence diagram shows how the user’s answer (Y to confirm, N to cancel) is handled:

[Proposed] Undo/redo feature
Proposed Implementation
The proposed undo/redo mechanism is facilitated by VersionedAddressBook. It extends AddressBook with an undo/redo
history, stored internally as an addressBookStateList and currentStatePointer. Additionally, it implements the
following operations:
-
VersionedAddressBook#commit()— Saves the current address book state in its history. -
VersionedAddressBook#undo()— Restores the previous address book state from its history. -
VersionedAddressBook#redo()— Restores a previously undone address book state from its history.
These operations are exposed in the Model interface as Model#commitAddressBook(), Model#undoAddressBook() and
Model#redoAddressBook() respectively.
Given below is an example usage scenario and how the undo/redo mechanism behaves at each step.
Step 1. The user launches the application for the first time. The VersionedAddressBook will be initialized with the
initial address book state, and the currentStatePointer pointing to that single address book state.

Step 2. The user executes delete 5 command to delete the 5th person in the address book. The delete command calls
Model#commitAddressBook(), causing the modified state of the address book after the delete 5 command executes to be
saved in the addressBookStateList, and the currentStatePointer is shifted to the newly inserted address book state.

Step 3. The user executes add n/David … to add a new person. The add command also calls
Model#commitAddressBook(), causing another modified address book state to be saved into the addressBookStateList.

Model#commitAddressBook(), so the address book state will not be saved into the addressBookStateList.
Step 4. The user now decides that adding the person was a mistake, and decides to undo that action by executing the
undo command. The undo command will call Model#undoAddressBook(), which will shift the currentStatePointer once
to the left, pointing it to the previous address book state, and restores the address book to that state.

currentStatePointer is at index 0, pointing to the initial AddressBook state, then there are no previous AddressBook states to restore. The undo command uses Model#canUndoAddressBook() to check if this is the case. If so, it will return an error to the user rather
than attempting to perform the undo.
The following sequence diagram shows how an undo operation goes through the Logic component:

UndoCommand should end at the destroy marker (X) but due to a limitation of PlantUML, the lifeline reaches the end of diagram.
Similarly, how an undo operation goes through the Model component is shown below:

The redo command does the opposite — it calls Model#redoAddressBook(), which shifts the currentStatePointer once
to the right, pointing to the previously undone state, and restores the address book to that state.
currentStatePointer is at index addressBookStateList.size() - 1, pointing to the latest address book state, then there are no undone AddressBook states to restore. The redo command uses Model#canRedoAddressBook() to check if this is the case. If so, it will return an error to the user rather than attempting to perform the redo.
Step 5. The user then decides to execute the command list. Commands that do not modify the address book, such as
list, will usually not call Model#commitAddressBook(), Model#undoAddressBook() or Model#redoAddressBook(). Thus,
the addressBookStateList remains unchanged.

Step 6. The user executes clear, which calls Model#commitAddressBook(). Since the currentStatePointer is not
pointing at the end of the addressBookStateList, all address book states after the currentStatePointer will be
purged. Reason: It no longer makes sense to redo the add n/David … command. This is the behavior that most modern
desktop applications follow.

The following activity diagram summarizes what happens when a user executes a new command:

Design considerations:
Aspect: How undo & redo executes:
-
Alternative 1 (current choice): Saves the entire address book.
- Pros: Easy to implement.
- Cons: May have performance issues in terms of memory usage.
-
Alternative 2: Individual command knows how to undo/redo by
itself.
- Pros: Will use less memory (e.g. for
delete, just save the person being deleted). - Cons: We must ensure that the implementation of each individual command are correct.
- Pros: Will use less memory (e.g. for
{more aspects and alternatives to be added}
[Proposed] Data archiving
{Explain here how the data archiving feature will be implemented}
Documentation, logging, testing, configuration, dev-ops
Appendix: Requirements
Product scope
Product: Doritus — An address book software for NUS teaching staff to manage student contacts.
Target user profile:
- NUS teaching staff (lecturers, instructors, and teaching assistants) who manage hundreds to thousands of students each semester
- prefer desktop apps that run locally on their own laptops
- can type fast and are comfortable with command-style (CLI-like) interfaces
- frequently need to retrieve student context quickly during emails, grading, and office hours
- need to organise students by module, tutorial, and lab group, and to reset cohorts each semester while keeping old records for reference
Value proposition:
- Focusing on the unique hierarchy of campus life.
- Mapping students by course codes, TAs by labs and tutorials.
- Allows a professor or teaching assistant to retrieve vital contact context or generate student lists quickly
- Ensuring that managing a massive network of names never interrupts the flow of deep work or teaching.
User stories
Priorities: High (must have) - * * *, Medium (nice to have) - * *, Low (unlikely to have) - *
| Priority | As a … | I want to … | So that I can… |
|---|---|---|---|
* * * |
new user | see usage instructions | refer to instructions when I forget how to use the Doritus |
* * * |
user | add a new contact | store their student ID and contact details for future reference |
* * * |
user | delete a contact | remove withdrawn students or duplicate entries |
* * * |
user | find a person by name or ID | locate details of persons without having to go through the entire list |
* * * |
professor | add tags to contacts | categorize students by course, tutorial, or lab |
* * |
professor that teach many students | sort persons by name or ID | locate a person easily |
* * |
professor that teach many courses | search persons by tags | locate details of persons in a course, tutorial, or lab easily |
* * |
forgetful user | do fuzzy and partially maching search | locate a person without remembring the full name of that person |
* |
professor that works in a group | selectively import and export contacts in some formats | share contacts data with others |
* * |
user | see contextual error messages when a command fails | know what is the problem and fix it |
* |
user | access my input history | run similar commands easily |
* * |
sloppy user | double confirm some dangerous operations | keep my contacts data safe from mistakes |
* |
sloppy user | undo some commands | revert the effects of mistakes |
* |
user | have some customized configuration options | customize this software to improve my efficiency and comfort |
* * |
professor | archive a completed semester’s cohort | start each new semester with a clean state |
* |
professor | record short notes about students | recall important context when meeting them again in future semesters |
* * |
tutor/professor | state when I am available to teach | specify my availability so students know when I can teach |
* * |
tutor/professor | view the availability of all tutors in one place | see who is able to teach at a glance |
Use cases
(For all use cases below, the System is the Doritus and the Actor is the user, unless specified otherwise)
Use case: UC01 - Add a contact
MSS
- User requests to add a person with all required details.
-
System adds the person.
Use case ends.
Extensions
-
1a. User does not provide all required details.
-
1a1. System shows an error message.
Use case resumes at step 1.
-
-
1b. User provides invalid details. (e.g., invalid name format)
-
1b1. System shows an error message.
Use case resumes at step 1.
-
Use case: UC02 - Delete a contact
MSS
- User requests to show all contacts.
- System shows contacts.
- User requests to delete a contact by index.
-
System remove the contact.
Use case ends.
Extensions
-
3a. User locate the contact to be deleted by other fields. (e.g. name, email)
-
3a1. System remove the contact.
Use case ends.
-
Use case: UC03 - find a person by name
MSS
- User requests to find a person by name
-
System shows a list of persons whose names match the search query
Use case ends.
Extensions
-
1a. User does not provide a search query.
-
1a1. System shows an error message.
Use case resumes at step 1.
-
-
1b. User provides an invalid search query (e.g., invalid name format).
-
1b1. System shows an error message.
Use case resumes at step 1.
-
Use case: UC04 – Add a lab group tag to a student
MSS
- User enters a
find NAME_KEYWORDcommand. - Doritus shows a list of matching contacts.
- User identifies the correct student and notes their index in the displayed list.
- User enters
addtag INDEX TAG. -
Doritus adds the tag to the student and shows a success message including the updated tags.
Use case ends.
Extensions
-
1a. The
NAME_KEYWORDis in an invalid format.-
1a1. Doritus shows an error message explaining the valid name format.
Use case resumes at step 1.
-
-
2a. No contacts match the search keyword.
- 2a1. Doritus shows an error message indicating that no contacts were found.
-
2a2. User revises the search keyword.
Use case resumes at step 1.
-
4a. The given index is invalid (out of range or not a positive integer).
- 4a1. Doritus shows an error message explaining that the index must refer to a contact in the displayed list.
-
4a2. User checks the displayed list and re-enters
addtag INDEX TAG.Use case resumes at step 4.
-
4b. The given tag is invalid or already exists for that student.
- 4b1. Doritus shows an error message describing the validation problem (e.g., invalid characters, duplicate tag).
-
4b2. User corrects the tag value and re-enters
addtag INDEX TAG.Use case resumes at step 4.
Use case: UC08 – Add availability to a teaching staff member
MSS
- User lists teaching staff using
staffslist. - Doritus shows the list of teaching staff.
- User identifies the target staff member and notes their index.
- User enters
tutorslot INDEX DAY-START-END(e.g.,tutorslot 1 mon-10-12). -
Doritus adds the time slot to the staff member and shows a success message.
Use case ends.
Extensions
-
4a. The person at the given index is not a teaching staff member.
-
4a1. Doritus shows an error message indicating the person is not teaching staff.
Use case resumes at step 4.
-
-
4b. The time slot format is invalid.
- 4b1. Doritus shows an error message explaining the valid format (
DAY-START-END). -
4b2. User re-enters the command with a valid time slot.
Use case resumes at step 4.
- 4b1. Doritus shows an error message explaining the valid format (
-
4c. The time slot overlaps with an existing slot for this staff member.
-
4c1. Doritus shows an error message indicating the overlap.
Use case resumes at step 4.
-
Use case: UC09 – View tutor availability dashboard
MSS
- User enters
tutordashboard. -
Doritus displays a numbered list of all teaching staff, each with their available time slots sorted by day and start time.
Use case ends.
Extensions
-
2a. There are no teaching staff in the address book.
-
2a1. Doritus shows a message indicating no teaching staff were found.
Use case ends.
-
-
2b. A teaching staff member has no time slots set.
-
2b1. Doritus shows
(no slots set)for that staff member.Use case continues from step 2 for remaining staff.
-
Use case: UC05 – Prepare a tutorial group contact list for attendance
MSS
- User requests to view all contacts.
- Doritus shows the contacts.
- User narrows down the list to a specific tutorial or lab group (e.g., by using tags or a future
filter TAGcommand). - Doritus shows only the contacts belonging to that tutorial or lab group.
-
User uses the displayed list to take attendance or copy email addresses.
Use case ends.
Extensions
-
1a. The address book is empty.
-
1a1. Doritus shows an empty list with a message such as “No contacts found. Add your first contact to get started!”.
Use case ends.
-
-
3a. The specified tag or filter value is invalid.
- 3a1. Doritus shows an error message explaining the valid format for tags/filters.
-
3a2. User re-enters the filter with a valid value.
Use case resumes at step 3.
-
4a. No contacts match the specified tutorial or lab group.
- 4a1. Doritus shows an empty list and a message such as “No contacts found for this group”.
-
4a2. User may try a different group or adjust the filter.
Use case resumes at step 3.
Use case: UC06 – Archive a completed semester’s contacts
MSS
- User ensures the current list shows the cohort to be archived (e.g., by filtering by module code and semester tag).
- User initiates an archive operation (e.g.,
archive CURRENT_VIEWor similar command). - Doritus writes the selected contacts to an archive data file while keeping them readable by humans.
- Doritus removes the archived contacts from the active list or marks them as archived, depending on the chosen design.
-
Doritus shows a summary indicating how many contacts were archived and where the archive is stored.
Use case ends.
Extensions
-
1a. No contacts are visible in the current view.
-
1a1. Doritus shows a message indicating there is nothing to archive.
Use case ends.
-
-
2a. The archive command format is invalid.
- 2a1. Doritus shows an error message giving the correct archive command usage.
-
2a2. User re-enters the command.
Use case resumes at step 2.
-
3a. There is an I/O error while writing to the archive file.
- 3a1. Doritus shows an error message explaining that the archive could not be saved and that no changes were made to active data.
-
3a2. User resolves the underlying issue (e.g., disk space, permissions) and retries the command.
Use case resumes at step 2.
Use case: UC07 - see command instructions
MSS
- User requests to see instructions for a specific command
-
System shows instructions for the command
Use case ends.
*Extensions
-
1a. User does not specify a command.
-
1a1. System shows instructions for all commands.
Use case ends.
-
-
1b. User specifies an invalid command.
-
1b1. System shows an error message.
Use case resumes at step 1.
-
Non-Functional Requirements
- Should work on any mainstream OS (Windows, Linux, macOS) as long as it has Java
17or above installed. - Should remain responsive (each command completing within 1 second) for address books with up to 5,000 contacts.
- A user with above-average typing speed for regular English text should be able to accomplish most common tasks faster using commands than using the mouse (CLI-first design).
- All user data should be stored locally in a human-editable text file format (e.g., JSON) so that advanced users can inspect and edit data directly if needed.
- The application should be portable and runnable from a single JAR file, without requiring a separate installer.
- The software should not depend on any team-hosted remote server; all core features must work fully offline.
- The product should be designed for single-user usage on a single machine at a time (no concurrent multi-user access to the same data file).
- The application should fail gracefully when the data file is missing or corrupted, with clear error messages and without crashing.
Glossary
- Doritus: An address book software for NUS teaching staff to manage student contacts; the application described in this document.
-
Contact: A record representing a person in the address book; either a student (base
Person) or teaching staff (TeachingStaff), including fields such as name, phone, email, username, and tags. Teaching staff additionally have aPosition(Teaching Assistant or Professors). -
Student ID: A unique identifier assigned to NUS students (e.g.,
A1234567Z), used by the application to detect duplicate student contacts where applicable. -
Teaching staff: Persons represented by the
TeachingStaffclass (extendsPerson), with aPositionfield restricted to “Teaching Assistant” or “Professors”. Added viaadd staff; listed viastaffslistorlist. - Position: The role of a teaching staff member; only “Teaching Assistant” and “Professors” are allowed.
- Tag: A short label attached to a contact (e.g., module code, tutorial group, lab group) used for grouping and filtering contacts.
- Tutorial group / Lab group: A subgroup of students within a module, usually associated with a specific weekly session; commonly represented as tags in Doritus.
-
Time slot: A day-of-week and hour range (e.g., Monday 10:00–12:00) representing when a teaching staff member is
available to teach. Stored as
TimeSlotobjects in aSet<TimeSlot>on eachTeachingStaff. Added withtutorslot; viewed withtutordashboard. - Mainstream OS: Windows, Linux, macOS.
Appendix: Instructions for manual testing
Given below are instructions to test the app manually.
Launch and shutdown
-
Initial launch
-
Download the jar file and copy into an empty folder
-
Double-click the jar file Expected: Shows the GUI with a set of sample contacts. The window size may not be optimum.
-
-
Saving window preferences
-
Resize the window to an optimum size. Move the window to a different location. Close the window.
-
Re-launch the app by double-clicking the jar file.
Expected: The most recent window size and location is retained.
-
-
{ more test cases … }
Deleting a person
-
Deleting a person while all persons are being shown
-
Prerequisites: List all persons using the
listcommand. Multiple persons in the list. -
Test case:
delete 1
Expected: First contact is deleted from the list. Details of the deleted contact shown in the status message. Timestamp in the status bar is updated. -
Test case:
delete 0
Expected: No person is deleted. Error details shown in the status message. Status bar remains the same. -
Other incorrect delete commands to try:
delete,delete x,...(where x is larger than the list size)
Expected: Similar to previous.
-
-
{ more test cases … }
Staff listing and dashboard
-
staffslistandtutordashboardignore extra parameters-
Test case:
staffslist anything
Expected: Command succeeds and displays only teaching staff. -
Test case:
tutordashboard foo
Expected: Command succeeds and shows full staff availability dashboard.
-
Tutor slot validation
-
Add a valid slot
-
Prerequisites:
staffslistshows at least one teaching staff. -
Test case:
tutorslot 1 mon-10-12
Expected: Slot is added to the first listed teaching staff.
-
-
Reject overlapping slot
-
Prerequisites: Execute
tutorslot 1 mon-10-12first. -
Test case:
tutorslot 1 mon-10-11
Expected: Command fails with overlap-related error.
-
-
Reject crossing-midnight slot
- Test case:
tutorslot 1 mon-23-24
Expected: Command fails because the current slot format does not support crossing midnight.
- Test case:
Saving data
-
Dealing with missing/corrupted data files
- {explain how to simulate a missing/corrupted file, and the expected behavior}
-
{ more test cases … }